网站首页 公司简介 新闻中心 产品展示 企业文化 企业荣誉 信息反馈 联系我们
产品展示--宜兴市亿通环保设备有限公司
 
KMC库顶脉冲袋式除尘器
管式静态混合器
TL型旋流旋风湿式除尘脱硫器
SD型湿式多管除尘脱硫器
TL型微分潜水除尘脱硫塔一体化装置
TL型高效脱硫除尘器
TL型花岗岩除尘脱硫装置
TL离心双水膜除尘脱硫一体化装置
TL型陶瓷多管脱硫除尘器
XD-Q型陶瓷多管高效除法器
FTS系列复合式陶瓷水膜除尘器
FA型高效全自动净水装置
TMC-90耐高负压圆筒脉冲布袋除尘器
QJG型高、低速潜水搅拌机
LBF型步进式回转反吹扁袋除尘器
CQR5螺压脱水机
CQ1型螺旋细格栅机
CQ2型楔形筛旋转格栅机
CQ3型无轴螺旋输送机
DB型箱式一体化加药装置
CQR5螺压脱水机
KW型系列二氧化氯混合消毒剂发生器
JYW型次氯酸钠发生器
HB系列化学法二氧化氯发生器
TL型花岗岩文丘里水膜除尘器
卧式大容积气压供水设备
自冲洗式系列净水器
KGL重力式净水器
ZNL一体化净水器
CF型饮用水除氟设备
KCG型高效沉淀器
ZW型重力式无阀滤池
ZNFMY(Z)除铁除锰净水器
FB高效全自动沉淀装置
JS一体化净水器
FSV型气浮净水器
JY型玻璃钢加药搅拌机
QZG型隔膜式自动
RS型溶药搅拌机
ZBQ型自动补气式供水设备
XPG全自动变频恒压供水设备
YSQ引水器
逆流式玻璃钢冷却塔
横流式玻璃钢冷却塔
新型节能玻璃钢冷却塔
WA、JY型水质稳定加药装置
JY型仿美式加药装置
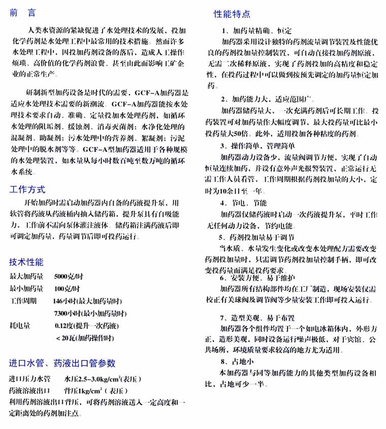
新颖自动型GCF-A型加药设备
新颖电站加药装置
XY系列臭氧发生器
DSLQ型汽水混合射流曝气器
单旋流、直流式喷头、喷射喷头、净化塔喷头
ZJ型转子加氯机
膜片式微孔曝气器
微孔陶瓷曝气器
280型旋切式曝气器
XH-260型旋混式曝气器
600型、400型散流曝气器
160动态曝气器
曝气软管
JY-260型旋混式曝气器
BDY型倒伞型叶轮曝气机
滤帽
ASJ型射流曝气机
海尔环
反射型喷头
污水塔喷头
新花兰喷头
小花兰喷头、均溅式喷头、多层喷头
TPⅡ喷头、哈蒙喷头、XZP喷头、XPH喷头
XPH喷头配件
液面覆盖球
高效快速纤维球滤料
ABS水槽踏板
S系列三叶罗茨鼓风机
CQ9-1半浸式转盘微过滤装置
固定螺旋曝气器
网格填料
CQ9-II全浸式转盘微过滤装置
折波填料
梯形填料
重波填料
组合式填料
复合波淋水填料
S型梯波淋水填料
全梯波淋水填料
双向波淋水填料
复合斜波淋水填料
管式曝气器
全塑型填料框架
MJL型加氯机
塔式生物滤池立体波纹塑料填料
迷宫式斜板
软性填料
半软性填料
弹性填料
蜂窝填料
梅花形填料
组合式多孔环填料
组合式双环填料
组合填料
鲍尔环、阶梯环、花环、悬浮球、多面球
斜交错填料
 
新颖自动型GCF-A型加药设备
已阅:3658  2010-4-10 13:01:20

 
 
 
Copyright(C)2010 宜兴市亿通环保设备有限公司 All Right Reserved.   
电话:0510-87838108 传真:0510-87838118 地址:高塍镇江南路 网址:www.yxyitong.com 邮箱:web@yxyitong.com